适合中文的简历模板
请见贡献指南!
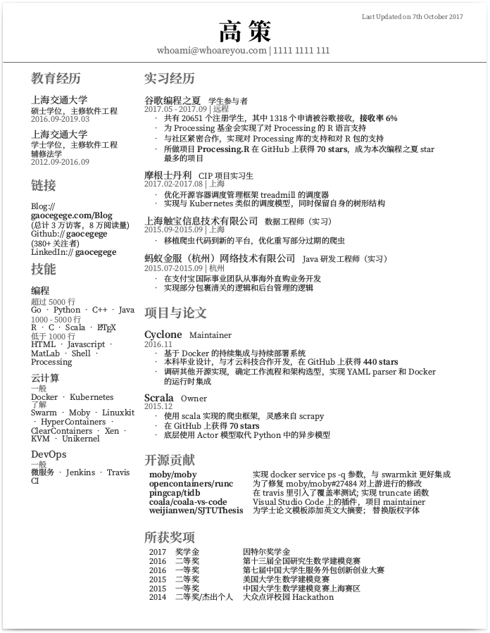
- dyweb/Deedy-Resume-for-Chinese 适合应届毕业生的 LaTeX 简历模板,by @dyweb
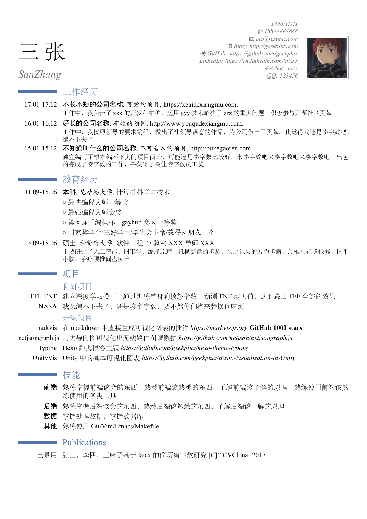
- billryan/resume An elegant \LaTeX\ résumé template, by @billryan
- hijiangtao/resume 一个优雅的 \LaTeX\ 中文简历模板,改良自billryan/resume by @hijiangtao
- liweitianux/resume 中英文简历 Latex 模板 by @liweitianux
- mszep/pandoc_resume The Markdown Resume by @mszep
- luooofan/resume 一个优雅的 \LaTeX\ 中文简历模板,改良自 billryan/resume by @luooofan
PS: 大部分 HTML/JS 的中文支持都不是问题,因此截图并不全是中文简历。
- NewFuture/CV markdown在线简历生成模板 by @NewFuture
- Orbit-Theme FREE Bootstrap 4 Resume/CV Template for Developers
- DreamBroke/resume-master 后端程序员求职简历markdown样式模板 by @DreamBroke
- itsay/resume 前端求职/程序员求职简历模板 by @uhr
- jsonresume-theme-mix IT信息运维工程师简历 by @hoochanlon
- ckjbug/resume 软件开发工程师简历 by @ckjbug
- crispgm/resume A minimalist resume template for Jekyll by @crispgm
- guanpengchn/markdown-resume 支持markdown和富文本的在线简历排版工具 by @guanpengchn
- Lxxyx/LxxyxResume 前端设计师求职简历模板 by @Lxxyx
- mcc108/resume 前端开发工程师简历模板 by @mcc108
- xiao555/resume-it web前端工程师求职模板 by @xiao555
- zhaoky/flqin 前端开发工程师网页简历 by @zhaoky
- yujiangshui/about-me 个人网页型简历 by @yujiangshui
- JSON Resume The open source initiative to create a JSON-based standard for resumes. For developers, by developers. OnePage 模板:
- salomonelli/best-resume-ever 适用于多个行业的简历模板选择器 by @salomonelli
- nzbin/resume-boilerplate 如何写一份优秀的前端简历, by @nzbin
- CyC2018/Markdown-Resume ⭐️ Markdown 简历模版, by @CyC2018
- OrangeX4/Chinese-Resume-in-Typst 使用 Typst (一种比 LaTeX 更简单易学的排版标记语言) 编写的中文简历, 语法简洁, 样式美观, 开箱即用, 可选是否显示照片, by @OrangeX4






























