This is a repo for building a simple Neural Net based only on Numpy.
The usage is similar to Pytorch. There are only limited codes involved to be functional. Unlike those popular but complex packages such as Tensorflow and Pytorch, you can dig into my source codes smoothly.
The main purpose of this repo is for you to understand the code rather than implementation. So please feel free to read the codes.
Build a network with a python class and train it.
import npnet
class Net(npnet.Module):
def __init__(self):
super().__init__()
self.l1 = npnet.layers.Dense(n_in=1, n_out=10, activation=npnet.act.tanh)
self.out = npnet.layers.Dense(10, 1)
def forward(self, x):
x = self.l1(x)
o = self.out(x)
return oThe training procedure starts by defining an optimizer and loss.
net = Net()
opt = npnet.optim.Adam(net.params, lr=0.1)
loss_fn = npnet.losses.MSE()
for _ in range(1000):
o = net.forward(x)
loss = loss_fn(o, y)
net.backward(loss)
opt.step()- A naked and step-by-step network without using my module.
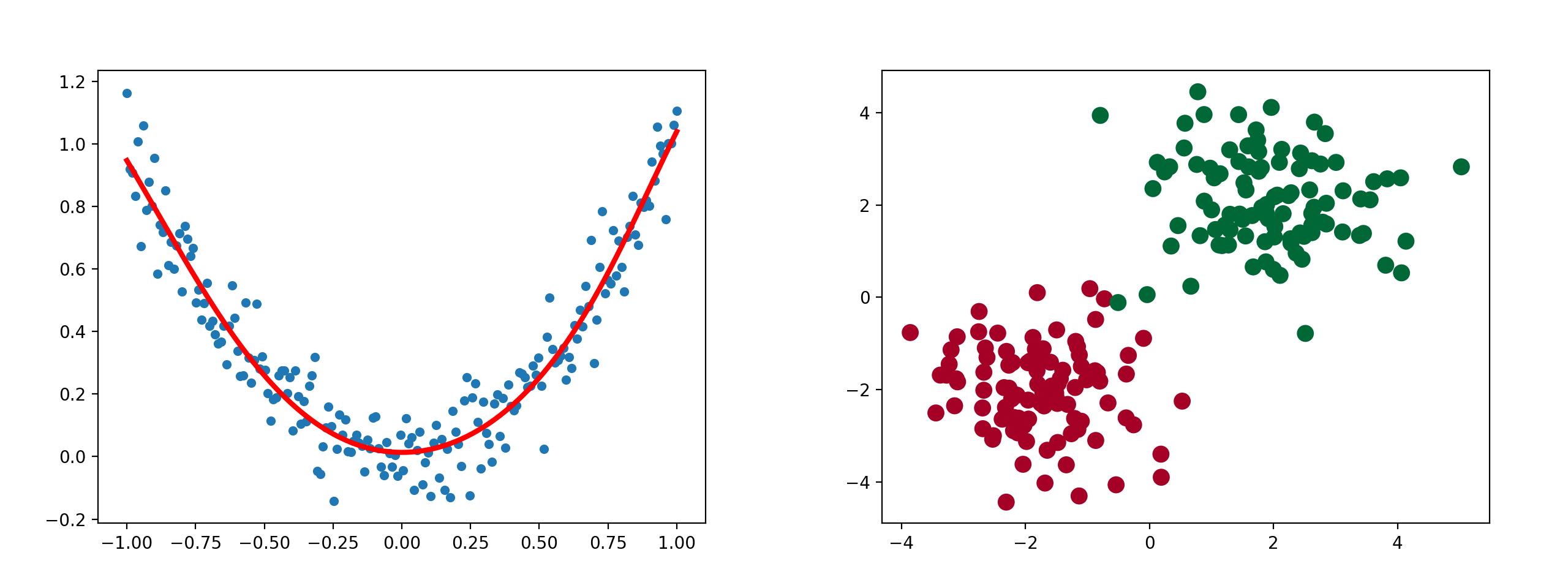
- Train regressor
- Train classifier
- Train CNN
- Save and restore a trained net
pip install npnet
Download link
Fork this repo:
$ git clone https://github.com/MorvanZhou/npnet.git
